业界首创「轻案快办中心」:这个案子半小时搞定!
发表时间: 2025-08-01
想象一下:2026年7月30日,在某地公安局中正在上演着这样一幕:一起殴打他人案件的当事人进入轻案快办中心,自助终端8分钟完成身份核验与建档。民警采用结构化笔录模板,围绕核心要素快速询问,系统15分钟内自动生成电子笔录。当事人随即电子签名确认。入区登记、安检等环节在中心一站式完成。依托防篡改音视频和电子签名技术保障规范,不到半小时,当事人便通过手机收到了电子版《行政处罚决定书》。全程高效、流畅,民警与当事人共同感受着“执法新速度”的魅力。
为何能实现如此高效的办案?答案源于当下对基层执法的洞察与创新突破。


▲天地伟业自助管理终端
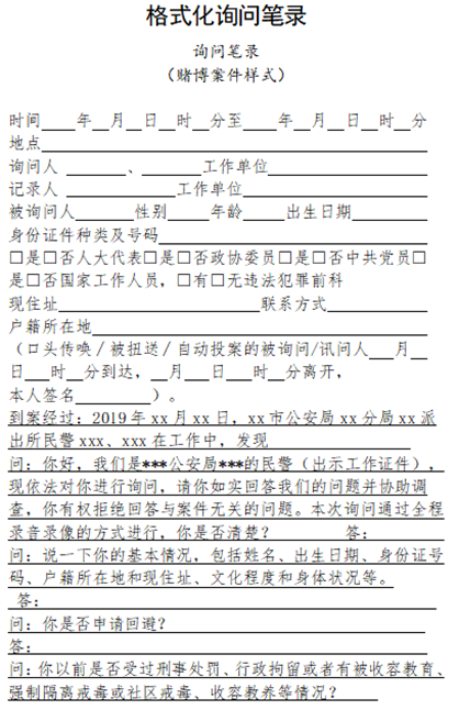
02要素化模板辅助:需书面记录时,通过天地伟业智慧法制一体化管理系统,可导入并自动生成结构化问询模板,大幅减少制作时间

▲智慧法制一体化管理系统

▲格式化笔录展示
为何能实现如此高效的办案?答案源于当下对基层执法的洞察与创新突破。

当前,随着社会治安管理精细化程度不断提高,基层公安机关承担的简易行政案件数量持续攀升。赌博、殴打他人、未按规定登记承租人信息等案件虽事实相对清晰、处理流程可模板化,但办案效率却亟待提升。
传统办案模式中,人工笔录耗时耗力、环节流转分散低效,不仅制约着执法效率,也影响着民警服务民生、打击犯罪的整体效能。
如何在确保执法规范的前提下为民警“减负”、为流程“提速”,成为提升基层治理现代化水平的关键课题。在此背景下,天地伟业推出以科技赋能、流程再造为核心的“轻案快办中心”,为基层执法规范化与高效化提供了创新解决方案。
轻案快办中心
该中心严格遵循“违法嫌疑人自愿认错认罚、对违法事实和法律适用无异议”的办案准则,以流程再造与智能技术为核心驱动流程变革:
在案件受理环节,依托智能化终端设备,当事人可自助完成身份核验与信息采集,10分钟内即可完成建档,彻底告别传统人工录入模式。

▲天地伟业自助管理终端
取证环节,三大创新提供三大高效路径:
01音视频全程记录:对到中心的当事人通过4K结构化摄像机及公安全局球全程录音录像替代手写笔录全程录音录像替代手写笔录;
01音视频全程记录:对到中心的当事人通过4K结构化摄像机及公安全局球全程录音录像替代手写笔录全程录音录像替代手写笔录;

02要素化模板辅助:需书面记录时,通过天地伟业智慧法制一体化管理系统,可导入并自动生成结构化问询模板,大幅减少制作时间

▲智慧法制一体化管理系统

▲格式化笔录展示
03当事人自书材料:具备书写能力者,可参照标准化模板自行书写,民警仅作规范指导。

▲天地伟业轻案快办一体机
轻案快办中心的实践,远非一项技术应用或流程优化这般简单。它深刻体现了以规范化为根基、以智能化为引擎的现代执法理念革新。通过将民警从繁重的文书“案海”中解放出来,促使宝贵的警力资源回归案件核心研判与民生服务一线,显著提升了基层执法响应速度和服务温度。
随着这一模式的推广运行,本文开头描绘的“30分钟高效结案”场景,将不再是想象,而是普遍可及的执法现实。天地伟业轻案快办中心不仅破解了基层“简单案件耗精力”的困境,更是用科技助力公安机关推进执法规范化、提升治理效能、锻造新质战斗力。
中心将入区登记、安检、物品暂存等环节集中整合,消除跨区域流转耗时。若案件需转为一般程序,系统自动触发审批流程,前期形成的电子证据无缝衔接,确保程序严谨无遗漏。
同时,坚持“简流程不简规范”的核心要义:所有证据依法具备效力,依托防篡改音视频、电子签名等技术筑牢合规底线。
原有场所设备若无法利旧复用,也可选择天地伟业最新推出的轻案快办一体机,以上业务流程,仅需一台设备既可全部搞定!

▲天地伟业轻案快办一体机
轻案快办中心的实践,远非一项技术应用或流程优化这般简单。它深刻体现了以规范化为根基、以智能化为引擎的现代执法理念革新。通过将民警从繁重的文书“案海”中解放出来,促使宝贵的警力资源回归案件核心研判与民生服务一线,显著提升了基层执法响应速度和服务温度。
随着这一模式的推广运行,本文开头描绘的“30分钟高效结案”场景,将不再是想象,而是普遍可及的执法现实。天地伟业轻案快办中心不仅破解了基层“简单案件耗精力”的困境,更是用科技助力公安机关推进执法规范化、提升治理效能、锻造新质战斗力。

+86-022-58596000











